首頁
伟德国际1949
新聞資訊
行業服務
學會會員
專家庫
職稱評審
培訓信息
新技術產品
學會刊物
伟德bet1946
人才招聘
學會簡介
學會章程
組織架構
會員大會製度
理事會
常務理事會
監事會
專業委員會
誠信信息
誠信自律
政府購買服務
稅收優惠
通知公告
學會動態
視頻播報
高新技術
行業動態
政策法規
辦事指南
表彰獎勵
地方法規
標準規範
科技成果鑒定
谘詢專業委員會
學術交流
科技成果鑒定表
單位會員
個人會員
監事會成員
入會申請
培訓信息
培訓資料
防水
門窗
其它
深圳土木與建築
深圳土木三十年
深圳土木四十年
信息中心
通知公告
學會動態
視頻播報
高新技術
行業動態
政策法規
辦事指南
表彰獎勵
地方法規
標準規範
快速搜索
關鍵字:
類 型:
新聞資訊
產品信息
招聘信息
熱點推薦
·濱海地鐵地下混疑土結構高耐久性..
·由柏濤設計和廣州大學等單位完成..
·中國土木工程學會隧道及地下工程..
·2014年深圳市建築工業化技術交流..
·深圳市建築電氣2013-2014年度學..
·2014年中山格蘭特第三代自清潔玻..
·科技成果登記表(應用技術類成果..
·科學技術成果鑒定證書
·科技成果登記表(基礎理論、軟科..
·科技成果鑒定申請表
通知公告
當前位置:深圳土木學會 > 信息中心 > 通知公告
標簽:
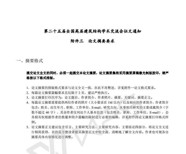
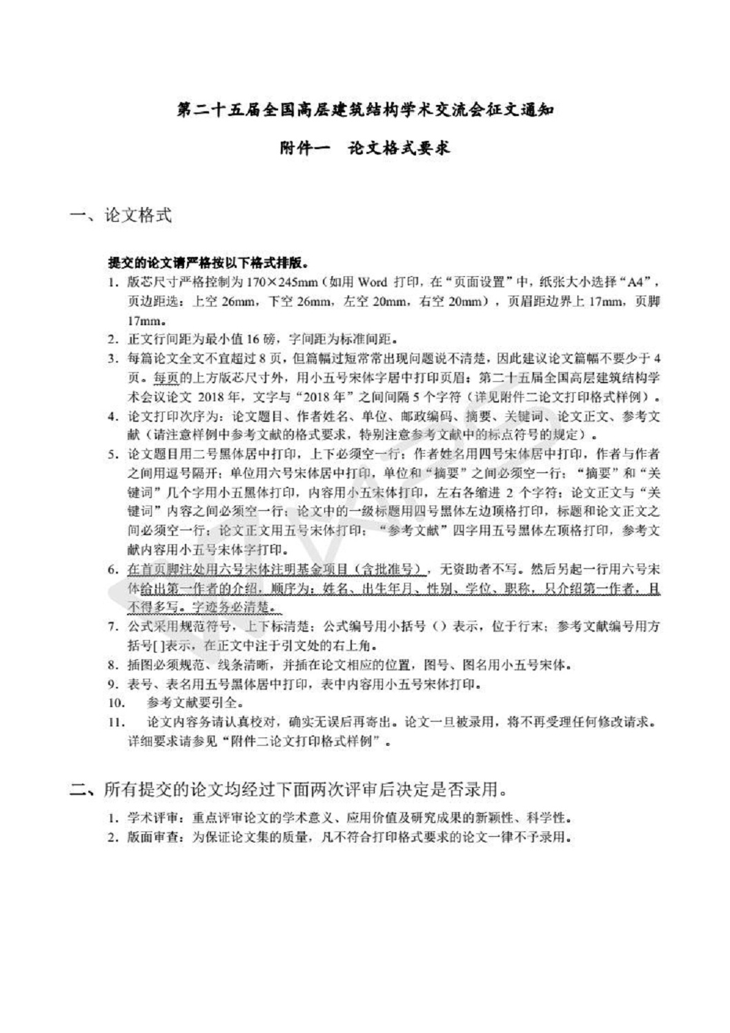
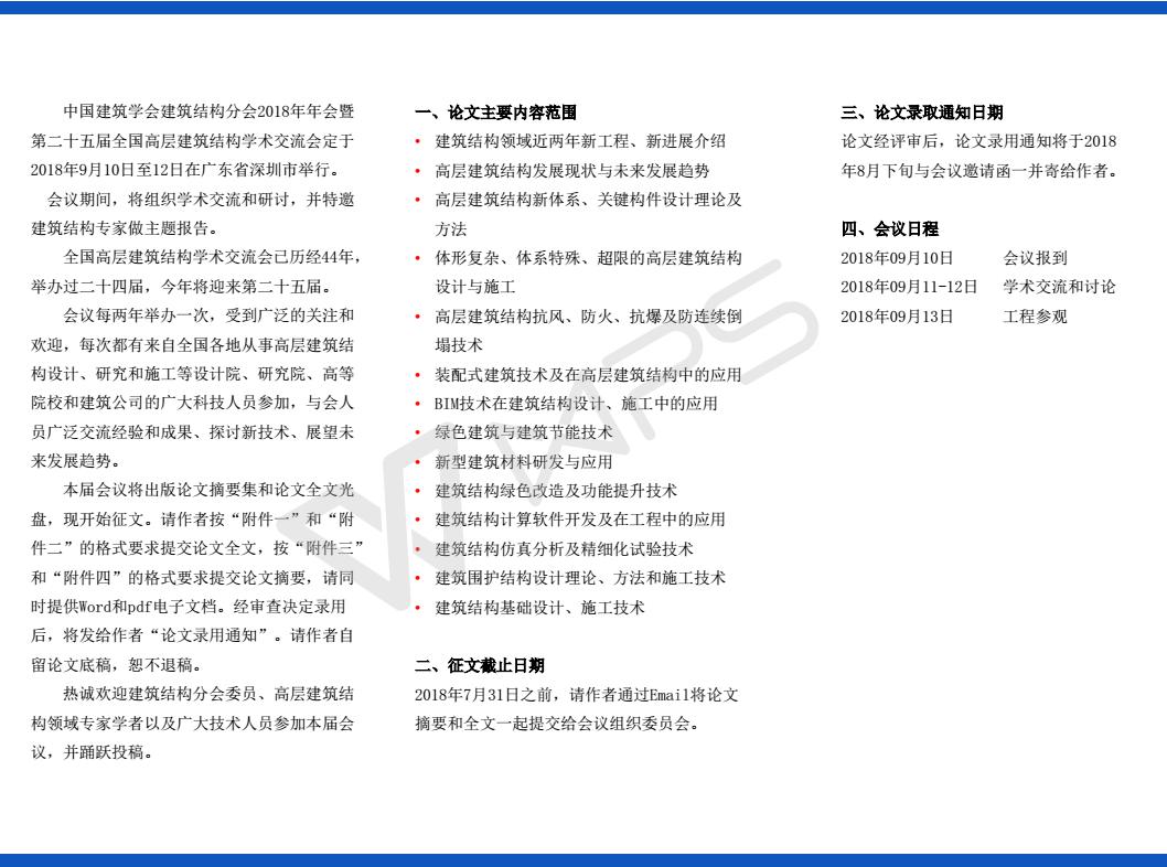
第二十五屆全國高層會征文通知
時間:2018-02-09 點擊:3166次 編輯:wyf
聲明:以上內(nei) 容來源於(yu) 網絡,如有侵權請聯係刪除!